對于高三學生來說,開學后首先要面臨的就是??肌T诖?,江蘇招生考試網小編已經將各市模考時間都給大家收集好了,趕緊看看!
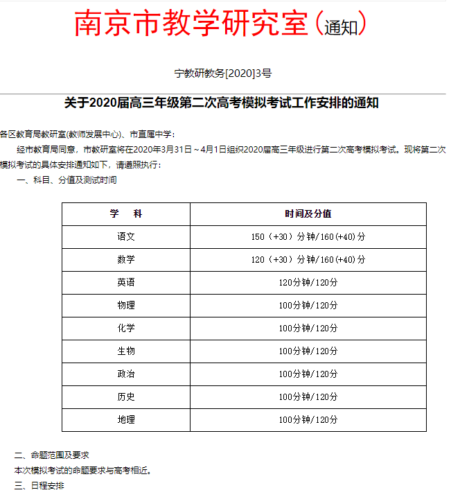
南京二模時間


鹽城二、三模時間


這次二模南京和鹽城一起考,試卷相同。
另外,群內鹽城的家長還提到,他們在和南京的孩子一起考完后,還可能同步參加南通的二??荚?。
蘇錫常鎮(zhèn)一模

有一些家長提到揚州市此次可能會和蘇錫常鎮(zhèn)一起考。
六市二模時間

南通、泰州、徐州、淮安、宿遷、連云港六市可能會在一起考。
最后,小編給大家準備了三套復習備考的真題卷,如果想在考前練練手的千萬不要錯過了!
免費領取方式(必看?。。?/p>
1、長按識別下方二維碼,關注江蘇升學直通車微信公眾號。(已關注可忽略)
微信掃一掃或長按識別下方二維碼

2、在后臺對話框回復對應的關鍵詞,即可獲取電子版(可打?。?/p>
(1)回復高考真題,即可領取2012-2019年江蘇高考試卷及答案(九科全)。
(2)回復2019二模,即可領取江蘇各市去年二??荚囋嚲砑按鸢?。
(3)回復基地秘卷,即可領取2020年南通基地秘卷及答案。
示例:
